-
遼寧住房城鄉建設廳發布核準2025年第三十三批工程勘察設計企業資質的公告
按照《行政許可法》《建設工程勘察設計資質管理規定》,現將我廳審查核準的海城市建筑設計研究院有限公司申請1項工程勘察設計企業資質的名單予以公布。 核準通過的[詳情] -
關于核準2025年第二十七批建筑業企業資質延續的公告
根據《建筑業企業資質管理規定》有關規定,現將我廳審查核準的大連銘輝裝飾工程有限公司等17家企業申請建筑業企業資質延續的名單予以公布。 核準通過的企業登錄遼[詳情] -
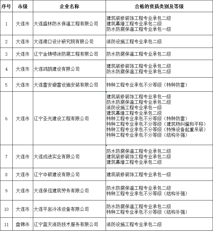
遼寧住房城鄉建設廳發布核準2025年第二十六批建筑業企業資質延續的公告
根據《建筑業企業資質管理規定》有關規定,現將我廳審查核準的大連盛林防水保溫工程有限公司等11家企業申請建筑業企業資質延續的名單予以公布。 核準通過的企業登[詳情] -
遼寧住建廳2025年第十一批建筑業(水利方面)企業資質審查意見的公示
按照《建筑業企業資質管理規定》有關要求,我廳會同省水利廳對大連龍潤天成建設有限公司等8家企業申請建筑業(水利方面)企業資質的申報材料進行了審查,現將審查意見[詳情] -
遼寧住建廳發布核準2025年第二十批建筑業企業資質的公告
根據《建筑業企業資質管理規定》有關規定,現將我廳審查核準大連百工智能科技工程有限公司等企業申請的227項建筑業企業資質名單予以公布。 核準通過的企業登錄遼[詳情]
- 市政資質可以承攬什么工程2023-01-11
- 建筑資質二級升一級所需資料及注意事項2023-01-11
- 企業辦理建筑施工總承包二級資質要花多少錢2023-01-10
- 遼寧中航教你如何快速取得建筑資質2023-01-09
- 建筑資質證書申請流程你都知道嗎2023-01-09
- 資質升級代辦可以為企業解決哪些問題2022-12-26
- 直接辦理建筑二級資質需要多少錢2022-12-26
- 裝修二級資質維護一年的費用是多少2022-12-23
- 建筑企業資質到期怎么辦理2022-12-23
- 導致建筑資質分立失敗的原因2022-12-19
- 市政資質代辦有哪些需要注意的2022-12-19
- 辦理建筑資質轉讓需要什么材料2022-12-03
- 最新資質政策—申請二級資質對企業技術負責人都有什么要求2022-11-29
- 遼寧省住建廳正式出臺直接申請總包、專包二級資質政策文件2022-11-29
- 企業自己辦理建筑資質會有什么問題2022-11-25




